Autour du mot

menu
  1. Accueil
  2. Champ lexical taupe

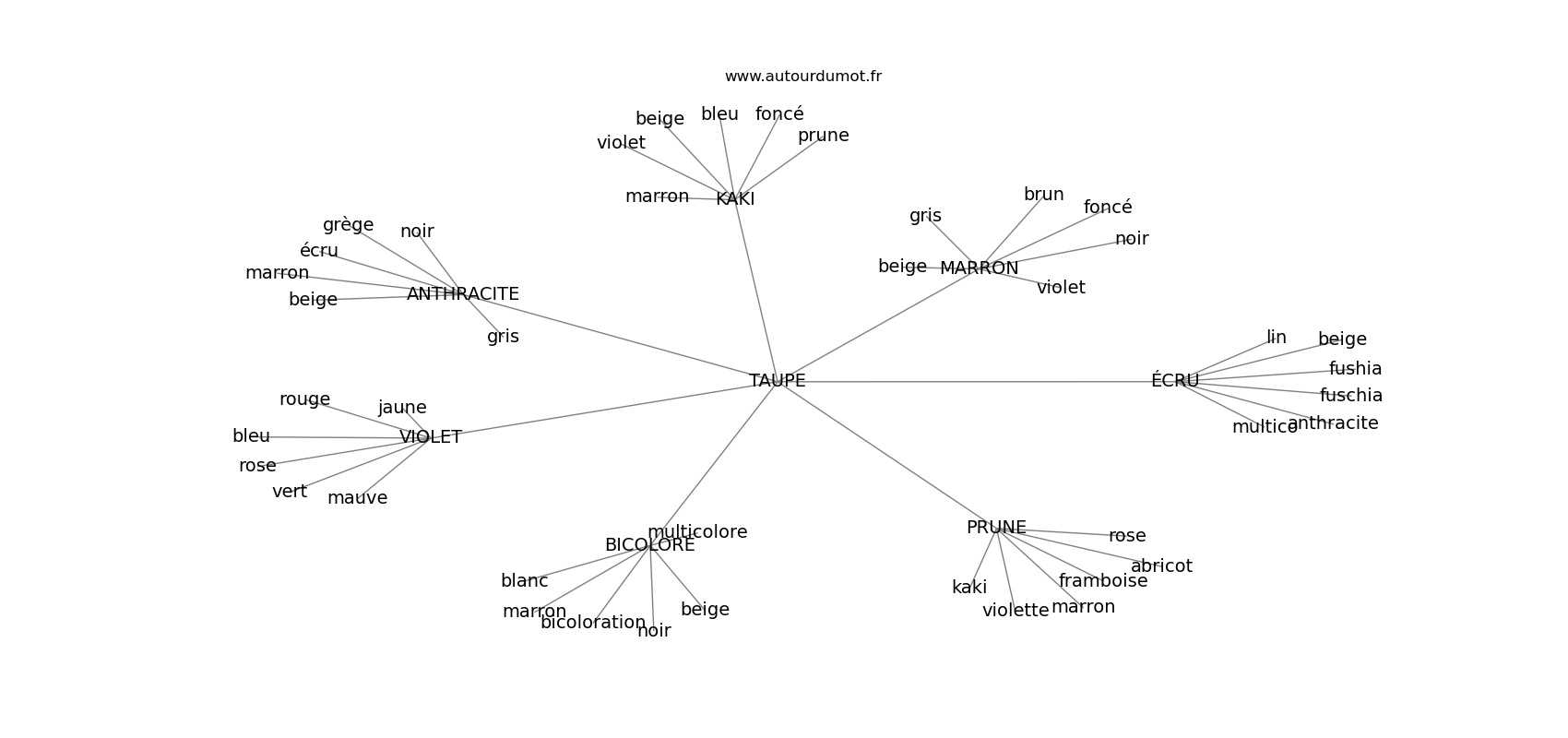
Champ lexical du mot taupe

Champ sémantique taupe

  • beige
  • anthracite
  • marron
  • prune
  • hypotaupe
  • gris
  • violine
  • bicolore
  • écru
  • kaki
  • violet
  • fuchsia
  • rose
  • renard
  • écrue
  • grège
  • greige
  • brun
  • moucharde
  • cérusée
  • violette
  • lainée
  • bleu
Graphique Champ lexical taupe

Allez voir aussi :

Comment trouver le champ lexical d'un mot ?

Avec notre site vous pouvez trouver un synonyme ou un mot du champ lexical qui vous intéresse en un seul clic. Notre site répertorie un grand nombre de mots dans une base de données solide qui vous apportera les réponses aux questions que vous vous posez. Une simple recherche vous donnera les mots les plus proches sémantiquement de votre mot de départ. Une façon simple pour écrire et rédiger sans faire de répétition dans vos textes.

C'est quoi un champ lexical ?

Un champ lexical ou champ sémantique est un ensemble de mots qui sont liés par leurs sens linguistiques et leurs définitions. C'est une notion inventée entre les années 1820-1830 et qui débouchera sur la théorie sémantique vers 1930. Les champs lexicaux peuvent être représentés graphiquement avec des images, des maps ou des graphiques de différentes formes.

Champ lexical et synonyme

Les synonymes sont des mots qui ont le même sens ou la même définition. Contrairement au champ lexical qui se contente de partager certaines propriétés avec le mot dont il est défini. Exemple: une table fait partie du champ lexical de la chaise mais n’est pas un synonyme, alors que siége est un synonyme de chaise tout en faisant partie de son champ lexical.

Pourquoi utiliser les champs lexicaux ?

Il est important de ne pas trop se répéter quand on écrit, pour cela vous pouvez vous référer au champ lexical pour vous aider à trouver des mots similaires. Ainsi la lecture de votre article ou de votre livre sera plus légère et moins répétitive. Les champs lexicaux peuvent aussi vous aider à trouver des idées pour agrémenter vos textes et vos récits en ajoutant le petit quelque chose qui manquait.. Vous pouvez aussi utiliser les synonymes pour faire des rimes dans vos poèmes et vos chansons ou si vos vers ont besoin de faire un certain nombre de syllabes.